本网讯,2023年(第16届)中国大学生计算机设计大赛(下称国赛)预通知已发布(点击跳转到国赛链接)。
本文对预通知中变化较大的内容进行解读:
一、国赛赛制改革
与往年相比,第16届国赛将在以下两个方面有较大改革:
1.作品类别调整
作品类别由15大类,调整为11大类。调整结果,原媒体类普通组和专业组合并,而在同一大类中区分普通组和专业组,并且对调整后的媒体类作品上推比例做了明确规定。

图1 第16届国赛作品类调整图示
如图1所示:第7至第9大类内含普通组和专业组,详见国赛预通知正文。
2.简化作品上推渠道
取消以往的直报赛道,所有类别均由省级上推国赛(唯一例外:若该院校除音乐类作品外没有其他作品,则可跟浙江音乐学院联系评审及上推。若本校上推多类作品(包括音乐类),则由省级评审并上推)。
特别提醒:第16届国赛将取消原有的人工智能挑战赛、大数据主题赛、物联网专项赛等直报赛区,对应作品均由省级上推。
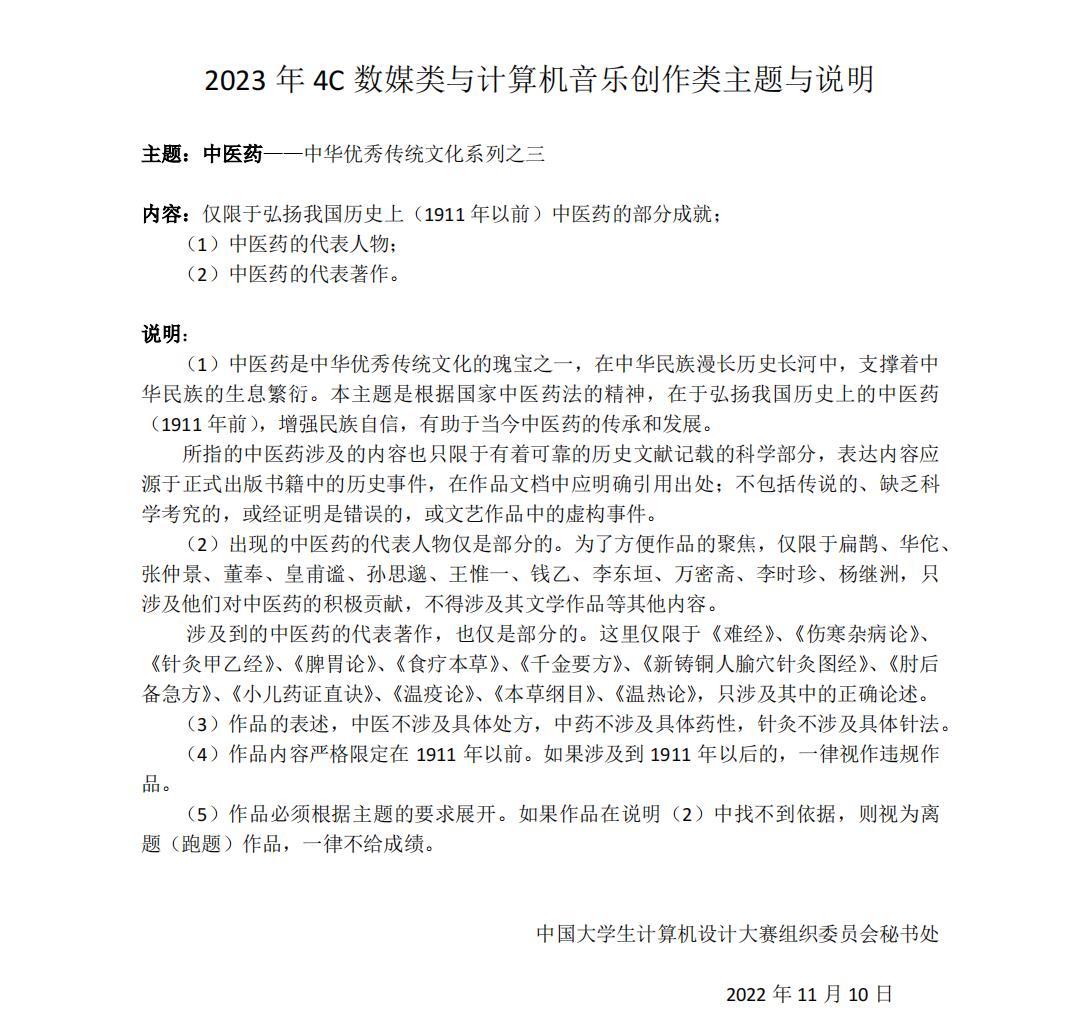
二、媒体类作品参赛主题
预通知中,2023年大赛数媒类与计算机音乐创作类作品的主题是“中华民族传统医学(1911年前)一一中华优秀传统文化系列之三”(其中“中华优秀传统文化系列之三”是国赛组委对媒体类主题统一性和延续性管理的描述,比如,2020年媒体类主题为“中华优秀传统文化元素”,2022年媒体类主题为“学汉语用汉字,弘扬汉语言文化”(中华优秀传统文化系列之二))。国赛组委秘书处对今年媒体类主题做了进一步的更新说明,见图2。


图2:2023年国赛数媒类和音乐类作品主题更新说明
此外,在预通知发布同时,国赛也启用了全新的新闻网站,作为国赛赛事信息的统一入口。网站网址为:http://jsjds.blcu.edu.cn/,其中点击左上角国赛LOGO可直达竞赛平台(作品报名参赛平台)
以上,是对2023年(第16届)国赛预通知精神解读。2023年广东省大学生计算机设计大赛(预)通知也将适时推出,敬请期待!
初稿:李宇耀
审核:刘丽玉
终审:王常吉